Voice-KI schon ab 500 € pro Monat
mpl CALLista
Ihr KI-Agent für autonome Prozesse im CRM
Telefonie wird skalierbar, weil Workflows automatisch starten.
mpl CALLista übernimmt Ihre Kundendialoge, legt Termine an und verkauft Produkte rund um die Uhr.
-
Entlastet Vertrieb & Service
→ 24/7 erreichbar -
Versteht Anliegen und startet Workflows
→ bis zu 75% Personalkosten sparen -
Unser Unterschied: CRM-Tiefenintegration
→ Für autonome KI gestützte Prozesse im CRM
-
Voice-KI-Plattform für Inbound & Outbound
→ 24/7 im Einsatz -
Vollintegriert für CRM-Plattformen
→ bis zu 75% Personalkosten sparen -
Umfangreiche Prozessautomatisierung
→ bis zu 50% mehr Umsatz
-
Entlastet Vertrieb & Service
→ 24/7 erreichbar -
Versteht Anliegen und startet Workflows
→ bis zu 75% Personalkosten sparen -
CRM-Tiefenintegration
→ Autonome KI gestützte CRM-Prozesse
Diese Firmen setzen bereits auf Voice-KI
mpl CALLista vs. klassischer Personaleinsatz
Kosten & Leistungsmodell im Vergleich.
Unternehmen mit KI-Agenten
mpl CALLista
- ab 690 € / Monat (zzgl. Onboarding)
- 24/7 erreichbar
- bis zu 6000 Anrufe/Std.
- Autonome Workflows
- Dokumentation automatisch im CRM
Unternehmen ohne KI-Agenten
klassischer Personaleinsatz
- ab 3.000 € / Monat pro Mitarbeiter
- Erreichbarkeit zu Öffnungszeiten
- Lange Warteschleifen & Rückrufstau
- Manuelle Folgeschritte (Zeit & Fehlerquelle)
- Dokumentation nachgelagert
Einführung
- einmalig 950 €
Voice-KI-Lizenz
- ab 500 € / Monat
Nutzung
- 0,35 € / Gesprächsminute
Voice-KI-Lizenz Inbound
690 € / Monat
+ 0,35 € pro Gesprächsminute
- 24/7 erreichbar, auch bei Peaks
- Gesprächsführung nach Leitfaden, Qualifizierung in Echtzeit
- Dokumentation im CRM möglich (CAS genesisWorld / CAS SmartWe)
Voice-KI-Lizenz Outbound
+ 0,35 € pro Gesprächsminute
- Nachfassen durch KI (Leads, Rückfragen, Kampagnen)
- Regelbasiert skalierbar
- CRM-Ergebnis / Next Step und Follow-Ups möglich
Voice-KI-Lizenz Inbound + Outbound
+ 0,35 € pro Gesprächsminute
- Inbound-Erreichbarkeit + Outbound-Nachfasssen
- Dokumentation & Folgeaktionen im CRM möglich
- Schrittweise ausbaubar (Prozesse, Workflows, u. v. m.)
Details öffnen: Inhalte, Einführungspaket & Abrechnung
Onboarding (einmalig)
Technische Vorbereitung & Anbindung + geführte Umsetzung bis die ersten Gespräche laufen.
Was ist im Preismodell enthalten?
mpl CALLista umfasst den KI-Agenten für Telefonprozesse inklusive Gesprächsführung, strukturierter Erfassung und automatischer Auslösung von Folgeaktionen. Abgerechnet wird transparent über einmaliges Onboarding, monatliche Grundlizenz und nutzungsbasierte Minuten.
So wird es maximal wirksam im CRM
Bei Integration in CAS genesisWorld oder CAS SmartWe können Ergebnisse direkt als Vorgänge, Aufgaben, Leads oder Termine weiterverarbeitet werden. Zusätzliche Automatisierung lässt sich über optionale CRM-Module erweitern, z. B. CAS BPA für Prozessautomatisierung und CAS AI connect für KI- und LLM-Anbindung, falls diese Module noch nicht im Einsatz sind.
Hinweis: Auch ohne CRM sofort einsetzbar. Mit Integration entfaltet mpl CALLista den vollen Funktionsumfang.
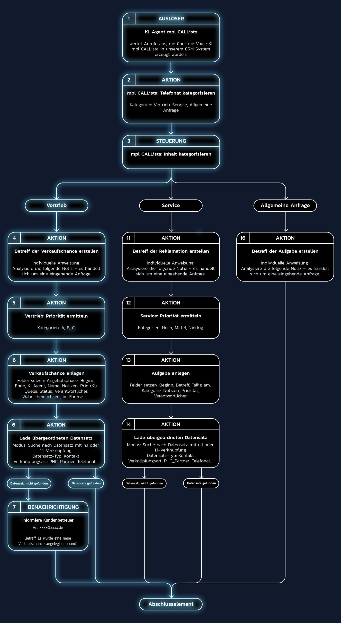
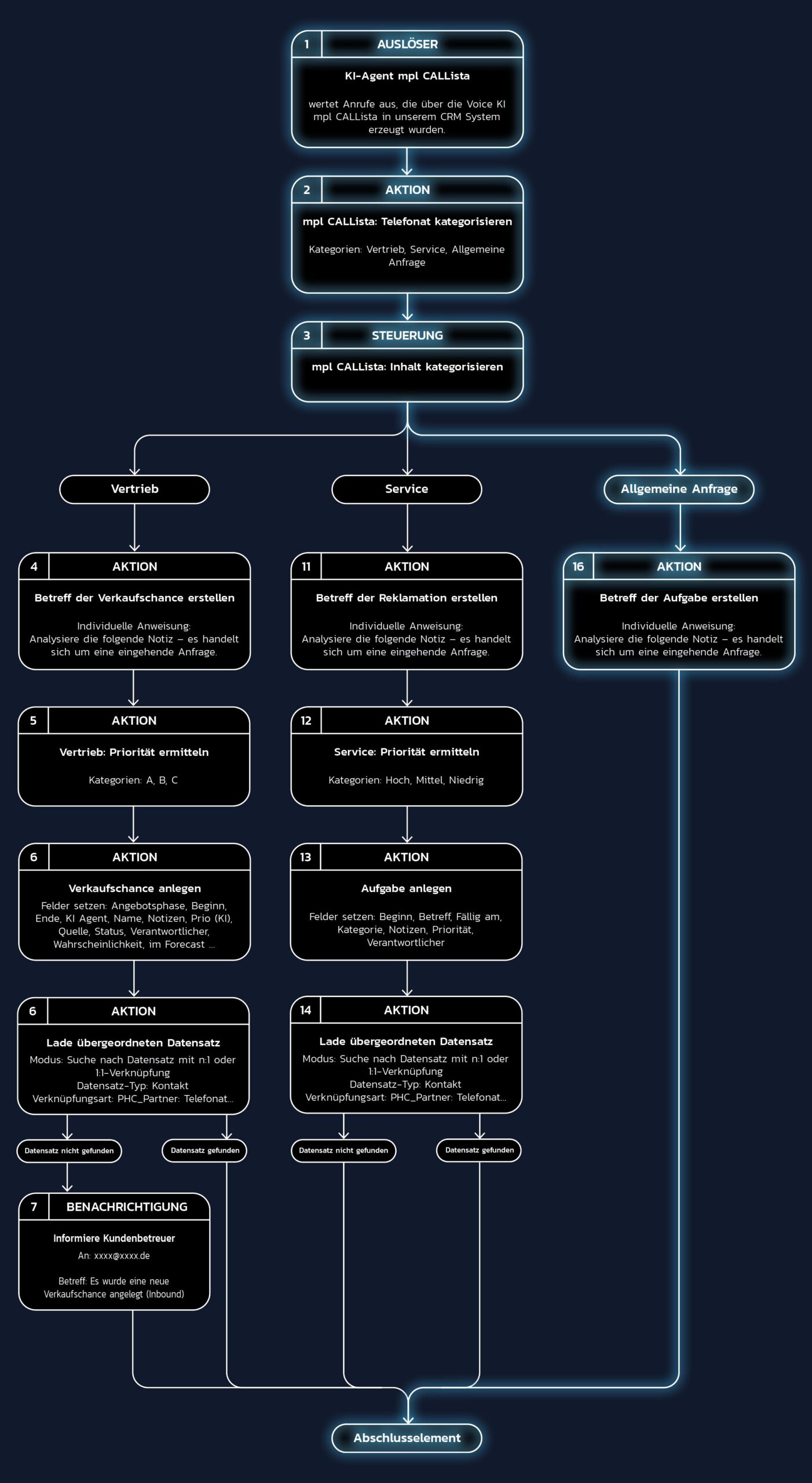
Anwendungsbeispiele von mpl CALLista.
mpl CALLista übernimmt Anrufe, versteht Anliegen und steuert automatisch die nächste beste Aktion im CRM – von der Anfrage bis zum Abschluss.
Telefonzentrale
Anruf kommt „irgendwo“ rein (Standard). mpl CALLista erkennt ggf. den Kontakt, qualifiziert, verbindet passend oder erstellt Rückrufauftrag – inkl. CRM-Doku.
Innendienst
Anfragen strukturiert aufnehmen, Rückfragen klären, Termin-/Rückrufprozess anstoßen, alles kann ins CRM übertragen werden.
Marketing
Personalisierte Einladung mit echter Automations-Power: Zusage löst Bestätigung, Kalendereintrag und Reminder aus, Absage sendet Alternativtermin oder Info-Mail, und „Später“ setzt eine automatische Wiedervorlage.
Vertrieb
Nicht beauftragte oder liegen gebliebene Themen automatisch nachfassen, Interesse prüfen, nächsten Schritt fixieren.
Vom Gespräch zur Aktion – automatisch
Prozess mit CRM
Der Anrufer erlebt das Gespräch. Im Hintergrund entstehen CRM-Eintrag und Prozess-Follow-ups.
START DES ANRUFS
Gesprächsführung durch mpl CALLista
WÄHREND DES ANRUFS
Dokumentation im CRM CAS genesisWorld oder CAS SmartWe durch mpl CALLista
NACH DEM ANRUF
KI-gestützte autonome Prozesse im CRM mit CAS BPA / CAS AI connect mehr erfahren =>
FOLLOW-UP
→ Termine bestätigen
→ Rückruf planen
PROZESSE
→ Aufgaben erstellen
→ Tickets zuweisen
DATEN
→ Kontakte anlegen
→ Verkaufschancen erstellen
mpl CALLista ist mehr als eine klassische Voice-KI: Als Prozess-Autopilot verbindet es Integration, CRM und Automatisierung nahtlos miteinander. So werden aus Gesprächen direkt verwertbare Aktionen und sauber dokumentierte Vorgänge – alles aus einer Hand von der mpl Software GmbH.
Prozess ohne CRM
Der Anrufer erlebt das Gespräch. Im Anschluss versendet mpl CALLista das Anrufprotokoll an ein vorgegebenes Ziel.
START DES ANRUFS
☎️
Gesprächsführung durch mpl CALLista
WÄHREND DES ANRUFS
📂
Aufnahme der Informationen durch mpl CALLista
NACH DEM ANRUF
✉️
Versand des Protokolls an definiertes Ziel (Mail, Whatsapp,Textdatei, … API)
mpl CALLista auf einen Blick
mpl CALLista beschleunigt Inbound und Outbound mit Voice-KI, CRM und automatisierten Prozessen in einer Plattform.
24 / 7
erreichbar
Bis zu 6000
Anrufe/Std.
Hosting in
Deutschland
CRM voll
integriert
Prozess-
Autopilot
Sofort
startklar
Erleben Sie live, wie aus einem Anruf
ein automatisierter CRM-Prozess werden kann
Anruf live testen
Rufen Sie unsere Testnummer an und erleben Sie mpl CALLista im echten Gespräch.
Download
Platzhalter Mockup Bild
Praxisleitfaden CRM-Auswahl
– Checkliste zur CRM-Auswahl
– Praxisbeispiele aus dem Mittelstand
– sofort umsetzbare Tipps
Nach Absenden des Formulars erhalten Sie den Downloadlink zu den angeforderten Unterlagen.
In diesem Zusammenhang kann eine Bestätigung Ihrer E-Mail-Adresse erforderlich sein (Double-Opt-In).
Gespräch vereinbaren
Über das Formular können Sie unverbindlich eine Demo anfragen.
Häufig gestellte Fragen
Ersetzt mpl CALLista Mitarbeitende?
mpl CALLista ergänzt und entlastet Ihr Team. Die KI übernimmt wiederkehrende Anrufe und qualifiziert Anliegen – Ihre Mitarbeitenden konzentrieren sich auf die Fälle, die menschliche Expertise brauchen.
Was passiert, wenn der Kunde einen Menschen möchte?
mpl CALLista erkennt den Wunsch und leitet nach definierten Regeln weiter: z.B. Rückrufbitte erfassen oder Übergabe an einen Mitarbeitenden.
Was passiert, wenn mpl CALLista eine Frage nicht beantworten kann?
Wenn mpl CALLista eine Frage nicht sicher beantworten kann, rät sie nicht. Stattdessen:
– fragt sie gezielt nach, um das Anliegen zu klären, oder
– eskaliert nach Regeln (z. B. Übergabe an Mitarbeitende, Rückruf anbieten), und
– dokumentiert den Vorgang inkl. Gesprächsnotiz und nächstem Schritt – im CRM oder alternativ per E-Mail/Task.
Wie wird sichergestellt, dass keine Falschinformationen gegeben werden?
Das wird über vordefinierte Leitplanken sichergestellt:
– Wissensbasis statt “Freitext”: mpl CALLista antwortet auf Grundlage freigegebener Inhalte, Regeln und Prozesse – nicht nach Bauchgefühl.
– Sicherheitslogik: Wenn etwas unklar ist, fragt mpl CALLista nach oder sagt transparent „das kann ich gerade nicht sicher beantworten“ – statt zu raten.
– Kontrollierte Übergabe: Kritische Fälle werden nach Vorgaben an Mitarbeitende übergeben (mit vollständiger Dokumentation im CRM oder per E-Mail).
Kann mpl CALLista Termine automatisch in Kalender eintragen?
Ja. mpl CALLista kann Termine im Gespräch vereinbaren und automatisch im Kalender eintragen – inklusive Bestätigung und optionalen Erinnerungen. Voraussetzung ist eine Anbindung an Ihren Kalender bzw. Ihr CRM/Termin-Tool; alternativ kann mpl CALLista die Termindaten auch per E-Mail anstoßen bzw. zur Freigabe senden.
Kann mpl CALLista mehrere Sprachen sprechen?
Ja. mpl CALLista ist mehrsprachig und kann Gespräche je nach Einsatzbereich in mehreren Sprachen führen. Welche Sprachen aktiviert werden, richtet sich nach Ihrem Setup (Use Case, Zielgruppe, Sprachvarianten wie „Sie/Du“, Fachvokabular, u. v. m.) und kann bei Bedarf auf Wunsch erweitert werden.
Wie wird der Kontakt erkannt?
Anhand der Telefonnummer wird der Anrufer im CRM zugeordnet. So hat mpl CALLista sofort Kontext zu Kontakt und Vorgang.
Kann man Fragen und Logik anpassen?
Ja. Gesprächsleitfäden, Pflichtfragen, Tonalität und Abschlusslogik sind nach Ihren Vorgaben konfigurierbar.
Wie lernt mpl CALLista neue Antworten oder Prozesse?
Neue Antworten können über die Wissensbasis/Antwortbausteine eingepflegt werden (inkl. Tonalität und Formulierungen).
Neue Prozesse werden als Workflow-Regeln und Aktionen definiert (z. B. welche Daten abzufragen sind und was im CRM/E-Mail/Tool passieren soll).
Nach dem Update ist mpl CALLista sofort auf dem neuesten Stand – nachvollziehbar und steuerbar.
Was wird dokumentiert und wo landen die Informationen?
Gesprächsinhalt, Anliegen, Dringlichkeit und nächster Schritt werden erfasst und als Telefonatdatensatz am Kontakt bzw. Vorgang im CRM angelegt. Optional steuert CAS BPA Folgeprozesse.
Wie sicher sind die Gesprächsdaten?
mpl CALLista wird in Deutschland gehostet. Gesprächsergebnisse können auf Wunsch direkt in Ihr CRM übernommen oder alternativ über andere Kanäle (z. B. per E-Mail) weitergegeben werden. Die zugrunde liegende KI-Agenten-Plattform liest dafür benötigte Informationen aus Ihren Systemen aus und schreibt Ergebnisse zurück – DSGVO- und EU-AI-Act-konform in der EU, betrieben in ISO 27001/SOC 2-zertifizierten Rechenzentren.
Was kostet mpl CALLista?
Der Preis für mpl CALLista richtet sich nach Ihrem Einsatz: Inbound/Outbound, Gesprächsvolumen, benötigte Sprachen, gewünschte Integrationen (z. B. CRM/Kalender) sowie dem Umfang der Prozessautomatisierung.
Der 2 Minuten KI-Agent-Reifegrad-Check
Step 1 – Bedarf & Impact
Wie oft bleiben Anfragen/Anrufe unbeantwortet oder werden verzögert bearbeitet?
Wie hoch ist der Anteil wiederkehrender Standardanliegen? (Status, Termin, Auskunft, Routing)
Was ist euer größter Engpass im Alltag?
Step 2 – System & Prozessfähigkeit
Wo sollen Ergebnisse landen?
Gibt es klare „nächste Schritte“, die nach einem Gespräch automatisch passieren sollen? (z. B. Lead anlegen, Ticket erstellen, Termin buchen, Aufgabe zuweisen)
Wie gut sind eure Daten/Informationen strukturiert verfügbar?
Step 3 – Governance & Rollout
Wie wichtig ist euch Kontrolle über Antworten & Prozesse (Freigaben/Regeln/Eskalation)?
Was soll passieren, wenn der Agent nicht sicher ist?
Wie schnell wollt ihr einen ersten Use Case live sehen?
Ihr Ergebnis: –
Score: 0/18 – Details & Empfehlungen per E-Mail.
Ergebnis per E-Mail
Wir senden Ihnen die Auswertung inkl. Empfehlungen.
Check ist unterwegs
Sie erhalten in Kürze eine E-Mail mit Ihrer Auswertung und den Empfehlungen.